震惊!内蒙古公布43个旗县矿业禁采、限采及矿种清单!全区80%面积禁采!
点击上图,了解大会详情,距离大会开幕还有2天
近日,内蒙古发布“关于印发自治区国家重点生态功能区产业准入负面清单(试行)的通知”。对国家重点生态功能区内的产业进行了限制和禁止准入管控,而矿业和冶金是重点管控的对象。文件适用于所涉及43个旗县全域,都是国土资源大县,粗略估计占内蒙古全区面积的80%以上。
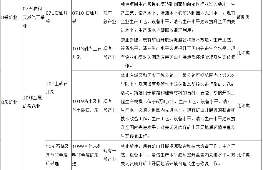
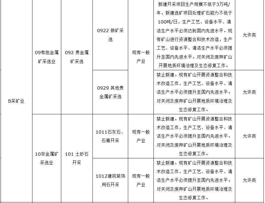
从43个旗县禁止或限制产业目录进行初步总结,铁矿、煤炭的采选和下游的钢铁延压、炼焦、火力发电,土砂石开采、水泥等建筑材料是受冲击最大的行业,几乎全是禁止新建。有色金属中的铝、铜、铅锌、贵金属等开采或延压加工次之,部分旗县禁止新建,也有部分旗县通过规模进行限制。
显然,这个负面清单出来之后,内蒙古未来采矿业和下游产业的新投资将受到极大的影响。矿产勘查业更加成为无本之木、无水之木。
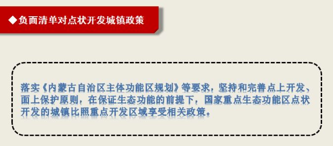
而内蒙作为全国面积最大省级区域之一,也是自然景观最丰富的地区,很可能给其他省份带来示范效应。
壹
内蒙古自治区
43个国家重点生态功能区旗县(市)行政区
产业准入负面清单
(提示:先查找旗县名称、再点击图片放大查看所对应的矿种)
1
清水河县国家重点生态功能区
产业准入负面清单
限制类:
禁止类:
2
达尔罕茂明安联合旗国家重点生态功能区
产业准入负面清单
限制类:
禁止类:
3
固阳县国家重点生态功能区
产业准入负面清单
限制类:
禁止类:
4
阿荣旗国家重点生态功能区
产业准入负面清单
限制类:
禁止类:
5
莫力达瓦达斡尔族自治旗国家重点生态功能区
产业准入负面清单
限制类:
禁止类:
6
鄂伦春自治旗国家重点生态功能区
产业准入负面清单
限制类:
禁止类:
7
牙克石市国家重点生态功能区
产业准入负面清单
限制类:
禁止类:
无采矿业分类
8
额尔古纳市国家重点生态功能区
产业准入负面清单
限制类:
禁止类:
无采矿业分类
9
根河市国家重点生态功能区
产业准入负面清单
限制类:
禁止类:
10
扎兰屯市国家重点生态功能区
产业准入负面清单
限制类:
禁止类:
11
新巴尔虎左旗国家重点生态功能区
产业准入负面清单
限制类:
禁止类:
12
新巴尔虎右旗国家重点生态功能区
产业准入负面清单
限制类:
禁止类:
13
科尔沁右翼中旗国家重点生态功能区
产业准入负面清单
限制类:
禁止类:
14
阿尔山市国家重点生态功能区
产业准入负面清单
限制类:
禁止类:
15
科尔沁左翼中旗国家重点生态功能区
产业准入负面清单
限制类:
禁止类:
16
科尔沁左翼后旗国家重点生态功能区
产业准入负面清单
限制类:
禁止类:
17
开鲁县国家重点生态功能区
产业准入负面清单
限制类:
无采矿业分类
禁止类:
18
库伦旗国家重点生态功能区
产业准入负面清单
限制类:
禁止类:
19
奈曼旗国家重点生态功能区
产业准入负面清单
限制类:
禁止类:
20
扎鲁特旗国家重点生态功能区
产业准入负面清单
限制类:
禁止类:
21
巴林右旗国家重点生态功能区
产业准入负面清单
限制类:

禁止类:
无采矿业分类
22
阿鲁科尔沁旗国家重点生态功能区
产业准入负面清单
限制类:
禁止类:
无采矿业分类
23
翁牛特旗国家重点生态功能区
产业准入负面清单
限制类:
禁止类:
24
克什克腾旗国家重点生态功能区
产业准入负面清单
限制类:
禁止类:
25
阿巴嘎旗国家重点生态功能区
产业准入负面清单
限制类:
禁止类:
无采矿业分类
26
正镶白旗国家重点生态功能区
产业准入负面清单
限制类:
禁止类:
无采矿业分类
27
多伦县国家重点生态功能区
产业准入负面清单
限制类:
禁止类:
28
苏尼特右旗国家重点生态功能区
产业准入负面清单
限制类:
禁止类:
无采矿业分类
29
苏尼特左旗国家重点生态功能区
产业准入负面清单
限制类:
禁止类:
30
太仆寺旗国家重点生态功能区
产业准入负面清单
限制类:
禁止类:
31
正蓝旗国家重点生态功能区
产业准入负面清单
限制类:
禁止类:
32
镶黄旗国家重点生态功能区
产业准入负面清单
限制类:


禁止类:
无采矿业分类
33
东乌珠穆沁旗国家重点生态功能区
产业准入负面清单
限制类:

禁止类:


34
西乌珠穆沁旗国家重点生态功能区
产业准入负面清单
限制类:
禁止类:
35
察哈尔右翼中旗国家重点生态功能区
产业准入负面清单
限制类:
禁止类:
36
察哈尔右翼后旗国家重点生态功能区
产业准入负面清单
限制类:
禁止类:
37
四子王旗国家重点生态功能区
产业准入负面清单
限制类:
禁止类:

38
化德县国家重点生态功能区
产业准入负面清单
限制类:
禁止类:
39
乌拉特中旗国家重点生态功能区
产业准入负面清单
限制类:
禁止类:
40
乌拉特后旗国家重点生态功能区
产业准入负面清单
限制类:
禁止类:
41
阿拉善左旗国家重点生态功能区
产业准入负面清单
限制类:
禁止类:
42
阿拉善右旗国家重点生态功能区
产业准入负面清单
限制类:
禁止类:
43
额济纳旗国家重点生态功能区
产业准入负面清单
限制类:
禁止类:
贰
图解内蒙古自治区国家重点生态功能区
产业准入负面清单





























